限時免費
搶!外籍教師1對1英語試聽,僅限前100名
即將結束:
24
時
00
分
00
秒
馬上搶領
AYYLIVE
  • 首頁
  • 基礎英語學習
  • 線上英語測評
  • 英語水平線上測試
  • 限時活動:領取免費試聽課
No Result
View All Result
  • 首頁
  • 基礎英語學習
  • 線上英語測評
  • 英語水平線上測試
  • 限時活動:領取免費試聽課
No Result
View All Result
AYYLIVE
No Result
View All Result
Home 基礎英語學習

[附上會議記錄範本! 】 很常見的英文會議紀錄/國外會議紀錄!

2025年8月10日

會議記錄是股東大會、董事會議、公司會議、專家會議、或是客戶會議等經由文字記載的公開詳細記錄。

(不只限於股份公司等一般企業,國會等也會製作會議記錄。)

[附上會議記錄範本! 】 很常見的英文會議紀錄/國外會議紀錄!

通常,會議的主辦人會請求其中一位出席者撰寫會議記錄。

如果有外國同事和上級在場,在這種情況下,我們就需要準備英文的會議記錄。

這是一個重要的工作。它是詳細的公開記錄,因此需要準確性。

這次我們就來解說用英文撰寫會議紀錄時要記住的事!

只要先了解基本知識,就不會這麼困難了。記得注意以下的重點並保持微笑!

目錄

Toggle
  • 會議記錄是什麼?
  • 建立英文會議記錄的範本!
  • 會議記錄的準備!
    • 必要的工具
    • 備份措施
    • 出席確認
    • 議題要點
    • 製作召集通知
  • 開會時要注意的事項!
    • 準確記錄時間
    • 內容概要
    • 記載決定事項 
  • 會議結束後該做的事!
  • 需要知道的英語表達!
  • 英語會議記錄範本
  • 總結
  • 免費試聽

會議記錄是什麼?

大家是否參加過冗長的會議,但對會議進程感到困惑,或不知道討論的內容到底是什麼?

這種時候,會議記錄是值得信賴的。

字典對會議紀錄的說明如下:

・記載會議的主要議程項目,以及討論狀況和結果的文件(大英國際百科全書)

[附上會議記錄範本! 】 很常見的英文會議紀錄/國外會議紀錄!

透過會議紀錄,我們可以在腦海中重現會議流程,整理當中的要點。

這也適用於中文的會議。因此如果英語的會議記錄會很有幫助。

以下是會議紀錄的簡要摘要。

建立會議記錄的目的

*會議的詳細記錄會作為出席者的備忘錄。

*可以跟缺席者分享會議內容。

* 以書面方式記錄會議的流程和決定事項。

會議紀錄的內容

* 會議日期和時間

[附上會議記錄範本! 】 很常見的英文會議紀錄/國外會議紀錄!

* 開會地點

* 出席者的姓名

* 缺席者的姓名

* 會議目的

* 議題

* 議程

* 議程內容

* 議程的決定事項

最困難的是在會議過程中,只篩選重要的議程內容並記錄下來。

[附上會議記錄範本! 】 很常見的英文會議紀錄/國外會議紀錄!

我們不需要記錄所有的事情,但我們需要立即判斷什麼是重要的、什麼是不必要的內容。

像是總結議程的決定事項,對出席者的說明等。

建立英文會議記錄的範本!

我們可以在開會前先在IPAD或筆電上準備好模板(Template),就可以在會議過程中紀錄。當然也能準備錄音機,以防錯過某些內容。接下來,我們要解說模板包含的項目。 (請注意英文拼字。)

1) 舉辦會議的公司、組織名稱(Name of organization.)

2) 會議類型(Type of meeting)

例會、月會、專題會議、小型會議等

3)會議日程和地點(Time and Place)

4) 會議的主辦單位及秘書姓名(Chairman, Secretary)

5)注意出席者和缺席者名單的拼字!(List of attendees and absentees)

[附上會議記錄範本! 】 很常見的英文會議紀錄/國外會議紀錄!

在考慮會議的主題決議的影響力時,缺席者的姓名也很重要。

6)會議目的(The purpose of the meeting)

7)預定議程(Agendas)

8)決定事項(Decisions made)

9) 未解決的事項對策(Open issues and Actions)

會議記錄的準備!

提前準備對任何事情都很重要。

我們在撰寫會議紀錄之前也要做好充分準備。

必要的工具

建立會議記錄時,請考慮各種工具,例如要用筆記本、筆電或 iPad。

決定前請先參考主辦人的意見。

[附上會議記錄範本! 】 很常見的英文會議紀錄/國外會議紀錄!

主辦人會有各種想法。依照其意願擔任會議記錄(Minutes Taker)是個重要任務。

備份措施

請確實做好備份動作,以防萬一。在最壞的情況下,可以用紙筆來紀錄。另外也能使用錄音機錄音。

  1. 出席確認

確認出席者的名單,並確保姓名的正確性。

也要確認大家的名牌有正確放在桌上。

接下來,請確認名單上是否有人缺席。如果我們知道缺席原因,也要寫下來。

  1. 議題要點

在會議開始之前,請務必記住制定好的議程。

這樣我們可以在一定程度上預測會議的進展,還能根據議程中使用的英語單字來預測接下來會用到的單字。

請寫下每個議題要點並留下一個空白區域。

隨著會議的流程,我們可以在空白處附上註釋。

[附上會議記錄範本! 】 很常見的英文會議紀錄/國外會議紀錄!

這對會議記錄會有很大的幫助!

  1. 製作召集通知

這取決於公司或機構,但一般來說,通知會提前一週左右準備好,並以書面形式或電子郵件通知。

開會時要注意的事項!

準確記錄時間

請務必確實記錄會議的時間、地點、出席者以及如何開始。

請別忘記註明出席者的姓名!

(如有缺席者,請與出席者分開列出。)

內容概要

請總結並記錄每位出席者的主要重點評論。

不能只是因為反對或批評性理由,而駁回對方的觀點。

如果我們自身的觀點影響了會議記錄,那麼記錄就失去意義了。

因此請務必從中立的角度單純記錄會議的事實。

[附上會議記錄範本! 】 很常見的英文會議紀錄/國外會議紀錄!

記載決定事項 

會議中最重要的當然是決定事項。

為了釐清內容,我們需要寫下會議上所做的決定事項和決議的摘要。

會議結束後該做的事!

會議結束後,我們最好趁著記憶猶新,盡力完成紀錄的草稿。

與出席者本人核對他們的意見。

在會議過程中,如果聽不清楚或有聽不懂的意見,也可以向當事者確認。

請與要好的出席者確認建立的會議記錄,並檢查是否有錯誤。

如果可以稍後再提交會議記錄,我們可以先確認錄音,之後再完成記錄。

需要知道的英語表達!

正如之前提到的,在製作會議記錄的過程中,最重要的是總結會議期間所做的決定事項,並明確記下相關指示。

換句話說,如果我們熟悉並確定會議的議程跟指示,就能對重要發言做出快速反應。

[附上會議記錄範本! 】 很常見的英文會議紀錄/國外會議紀錄!

下面我們列出了一些表達方式

首先是宣布「本次會議的重要主題」。

相關的英文表達如下:

We’re here today to discuss… 

我們今天在這裡討論…

We are here today to talk about …

我們今天在這裡談論…

We’re here today to discuss our new products, as well as go over last quarter’s sales figures. 

我們今天在這裡討論我們的新產品,並回顧上一季的銷售數據。(意譯)

[附上會議記錄範本! 】 很常見的英文會議紀錄/國外會議紀錄!

Our aim is to …

我們的目標是…

I’ve called this meeting in order to …

我召開這次會議是為了…

By the end of this meeting, I’d like to have …

在這次會議結束時,我希望…

First of all, we’ll discuss …

首先,我們要討論…

After that, we’ll be looking at …

[附上會議記錄範本! 】 很常見的英文會議紀錄/國外會議紀錄!

之後,我們會考慮…

Followed by …

其次是…

If time allows, we will also cover …

如果時間允許,我們也將涵蓋…

Firstly, we’ll be talking about …

首先,我們要考慮…

Secondly, we’ll look at …

其次,我們來看看…

[附上會議記錄範本! 】 很常見的英文會議紀錄/國外會議紀錄!

And finally, we’ll discuss…

最後,我們要討論一下…

接下來是開始「議題」的部分。

There are three items on the agenda. First,

首先,有三項議題。

Have you all received a copy of the agenda?

你們都收到議題副本了嗎?

Today I would like to outline our plans for…

今天我想解說一下我們的計劃…

[附上會議記錄範本! 】 很常見的英文會議紀錄/國外會議紀錄!

請注意,這些短語的後面可能還會出現有關決策、對出席者的指示等對話。

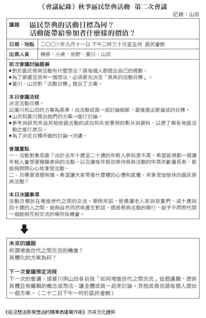
英語會議記錄範本

作為總結部分,以下是會議記錄的英文範本。

請參考以下的「如何撰寫會議記錄」:

Meeting Minutes
Call to order:
A monthly meeting of Yamada International Co., was held at Seaside Hotel on May 15, 2017. The meeting convened at 11:00 a.m.
Attendees:
Attendees included
Mr. Ken Yamada President

[附上會議記錄範本! 】 很常見的英文會議紀錄/國外會議紀錄!

Mr. Tim Cane Vice President
Mr. Sam Chan Vice President
Ms. Lisa Levine Sales Manager
Ms. Jane Ferrari Advertising Manager
Members not in attendance:
Members not in attendance included
Mr. John Parr Vice President
Approval of minutes:
Sam Chan read the minutes from the last meeting. The minutes were approved as read.

[附上會議記錄範本! 】 很常見的英文會議紀錄/國外會議紀錄!

Reports:
The gross sales figure of the first quarter was submitted by Levine.
Agenda:
1, To review the gross sales figure of the first quarter.
2, To increase the advertising budget to double the sales of our newly invented products.
3, To discuss possible cost-cutting measures.
Adjournment:
The meeting was adjourned at 11:45 a.m.
Jane Ferrari          May 15,2017

[附上會議記錄範本! 】 很常見的英文會議紀錄/國外會議紀錄!

Secretary              Date of approval

總結

會議結束後,會議記錄是非常有用的。這讓會議變得更有意義。

無法參加會議的人也可以確實理解會議內容。

在會議做出重要決定之前,也常會有一些介紹性的講詞。

即便很擅長英語會話能力,並不代表能成功地用英語建立會議紀錄,這需要經驗,反覆的失敗也是必然的。

然而,這是唯一開始實踐的方法。

如果是常常要做報告的大學生,或對會議記錄不太了解的朋友,希望這篇文章能對你們有所幫助!

免費試聽

填表領取25分鐘真人外師課+英文程度分析

請輸入您的稱呼
請輸入您的年龄
請輸入行動電話
Loading
Tags: 學習英語

相關內容

7-12歲兒童必看!精選英文動畫電影清單推薦

2025年10月24日

Phrasal verbs for sleep 與 “睡眠” 相關的短語動詞

2025年9月16日
Phrasal verbs for feelings 與 “情緒和感受” 相關的短語動詞

Phrasal verbs for feelings 與 “情緒和感受” 相關的短語動詞

2025年9月16日
Phrasal verbs for travel 與 “旅行” 相關的短語動詞

Phrasal verbs for travel 與 “旅行” 相關的短語動詞

2025年9月16日
Phrasal verbs for technology 與 “技術” 相關的短語動詞

Phrasal verbs for technology 與 “技術” 相關的短語動詞

2025年9月16日
Phrasal verbs for health and fitness 與 “健康和健身” 相關的短語動詞

Phrasal verbs for health and fitness 與 “健康和健身” 相關的短語動詞

2025年9月16日
Phrasal verbs for money 與 “金錢” 相關的短語動詞

Phrasal verbs for money 與 “金錢” 相關的短語動詞

2025年9月16日
Phrasal verbs for education 與 “教育” 相關的短語動詞

Phrasal verbs for education 與 “教育” 相關的短語動詞

2025年9月16日
Phrasal verbs for friendship 與 “友誼” 相關的短語動詞

Phrasal verbs for friendship 與 “友誼” 相關的短語動詞

2025年9月16日
Phrasal verbs for housework 與 “傢務” 相關的短語動詞

Phrasal verbs for housework 與 “傢務” 相關的短語動詞

2025年9月16日
Next Post
你知道內向、穩重的性格英文怎麼說嗎?不要只會用「shy」了!

你知道內向、穩重的性格英文怎麼說嗎?不要只會用「shy」了!

立即0元领取

1對1線上英文課

市價NT688元

我要免費試聽

請輸入您的稱呼
請輸入您的年龄
請輸入行動電話
Loading

推薦.

三元補習班費用合理嗎?比較看看你就知道!

三元補習班費用合理嗎?比較看看你就知道!

2025年1月3日

線上兒童美語課推薦:哪個平台最適合孩子學習?

2025年10月24日
報名必看!british council 費用及課程資訊總整理!

報名必看!british council 費用及課程資訊總整理!

2024年12月20日

兒童美語零基礎入門指南:5大方法輕鬆學

2025年10月24日

兒童線上美語課程推薦:2023年最佳選擇評比

2025年10月24日
兒童第一次接觸英文?試試平價線上課程 | 輕鬆打好基礎輕鬆愛上英文

兒童第一次接觸英文?試試平價線上課程 | 輕鬆打好基礎輕鬆愛上英文

2025年7月31日

兒童美語啟蒙必看!5部磨耳朵動畫片輕鬆學發音

2025年10月24日

精選5部兒童美語啟蒙動畫片,輕鬆打造雙語學習環境

2025年10月24日
戴爾美語費用一覽表,各種課程價錢詳細介紹!

戴爾美語費用一覽表,各種課程價錢詳細介紹!

2024年12月29日

兒童線上美語效果評比:哪家學習成效最佳?

2025年10月24日
想知道 eway 新世代英語輕鬆學教學法 輕鬆開口說英語

想知道 eway 新世代英語輕鬆學教學法 輕鬆開口說英語

2025年7月15日
桃園安親班費用哪家划算?評比多家真實價格!

桃園安親班費用哪家划算?評比多家真實價格!

2024年12月31日
舞動世界費用貴嗎?詳細收費標準大公開!

舞動世界費用貴嗎?詳細收費標準大公開!

2025年1月5日

兒童美語線上教學平台推薦:2023年最佳選擇評比

2025年10月24日
新聞媒體發稿渠道怎麼選?資深編輯教你避坑!

新聞媒體發稿渠道怎麼選?資深編輯教你避坑!

2024年12月23日
學打鼓費用怎麼選?不同教學方式學費大不同

學打鼓費用怎麼選?不同教學方式學費大不同

2025年1月6日
何嘉仁夏令營費用值得嗎?聽聽過來人怎麼說!

何嘉仁夏令營費用值得嗎?聽聽過來人怎麼說!

2025年1月8日
何嘉仁美語補習班費用怎麼算?詳細收費標準說明!

何嘉仁美語補習班費用怎麼算?詳細收費標準說明!

2025年1月8日
tutorabc費用大公開,選擇最適合你的方案!

tutorabc費用大公開,選擇最適合你的方案!

2025年4月7日

2024兒童美語培訓機構排名:挑選最佳學習環境指南

2025年10月24日

AYYLIVE

歡迎來到AYYLIVE部落格,這裏是英語愛好者的天堂。我們提供基礎英語、成人英語和兒童英語的學習資源,還推薦優質的在線英語測評,助您提升英語水平。

分類

  • 基礎英語學習
  • 線上英語測評

合作夥伴

兒童線上英語

英語補習

標籤

51Talk Hellokid VIPKID 一對一 一對一教學 一對一英語 價格 兒童教育 兒童美語 兒童英文 兒童英語 口語 在線教育 在線英語 外教 外教一對一 學習效果 學習英語 學費 安親班 少兒英語 幼兒英語 必克英語 收費 收費標準 歐美外教 網課 線上學習 線上教育 線上英語 線上課程 英文學習 英語口語 英語啟蒙 英語培訓 英語學習 英語學習平台 英語教學 英語課程 菲律賓外教 補習班 課程 費用 趣趣ABC 阿卡索

最新

兒童線上美語平台推薦:2023年最佳學習選擇

2025年10月24日

兒童美語口語一對一外教學習指南:提升技巧全解析

2025年10月24日
No Result
View All Result
  • 首頁
  • 基礎英語學習
  • 線上英語測評
  • 英語水平線上測試
  • 限時活動:領取免費試聽課